430685
企業相關活動、發展動態、重大事件、領導講話、產品發布、市場策略等內容
年終好禮發不停!感謝這一年當中堅守在第一線的科研工作者,小編為大家梳理下新芝生物近期活動,希望為大家繁忙的工作送上一些溫暖。
集贊活動
第一輪轉發集贊活動于12月13日截止,所有獲獎用戶將收到新芝寄出的藍牙音響一臺。以下為獲獎名單(微信昵稱):

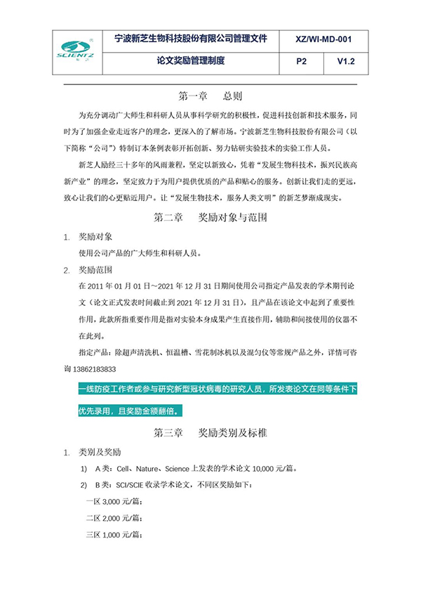
論文獎勵活動
2021年的論文獎勵活動將于2021年12月31日截止,只要滿足兩個條件,新芝就發現金給你!
條件一:論文已發表
條件二:論文中明確標識使用了本次活動規定的新芝儀器型號(詳詢0574-88350052)
投稿郵箱地址:scb@scientz.com
活動獎勵(獨撰或第一作者學術論文)

A類:Cell、Nature、Science上發表的學術論文10,000元/篇。
B類:SCI/SCIE收錄學術論文,不同區獎勵如下:
一區 3,000元/篇;
二區 2,000元/篇;
三區 1,000元/篇;
四區 800元/篇;
C類:EI收錄期刊600元/篇。D類:中文核心期刊300元/篇。(所有以上投稿內容,涉及新型冠狀病毒研究領域的,獎勵翻倍,對疫情控制有重大貢獻,可申請特殊獎勵。)抓緊行動起來吧!!!
短視頻大賽活動

上一篇: 2022年新芝生物論文獎勵活動結果公示
24小時服務熱線 18106650612